首页 排行榜文章正文

十一趣·寻泉!这个假期,和泉水一起“撒欢儿”

排行榜 2025年10月01日 14:54 1 admin

金秋带着满身诗意闪亮登场,泉城济南迎来颜值巅峰!初秋的济南,泉水撒着欢儿流淌,像在唱着欢快歌谣,山峦悄悄换上五彩衣裳,美得不像话,气候更是温柔得刚刚好。国庆假期,开启一场超有趣的寻泉之旅!

游泉打卡,探寻每一处泉水

泉水叮咚,那是济南发出的超灵动邀约。来济南玩,可得好好感受这儿最金贵的宝贝——泉水,它是济南独一无二的“城市名片”。

十一趣·寻泉!这个假期,和泉水一起“撒欢儿”十一趣·寻泉!这个假期,和泉水一起“撒欢儿”十一趣·寻泉!这个假期,和泉水一起“撒欢儿”

(摄影:陈彦 2023年9月,李锋、王家美 2025年7月于趵突泉公园)

为了让大家能更带劲儿地领略泉水魅力,尽情享受游泉的快乐,济南市文化和旅游局超贴心,推出了“2025涌动泉城·游泉打卡”活动。

十一趣·寻泉!这个假期,和泉水一起“撒欢儿”十一趣·寻泉!这个假期,和泉水一起“撒欢儿”十一趣·寻泉!这个假期,和泉水一起“撒欢儿”

(摄影:谷忠民 2022年10月,陈彦 2022年10月,王琴 2023年10月于明水古城)

游客只要参与进来,就能跟着泉水的节奏,把济南的泉景逛个遍,深度感受这座泉城的独特韵味,这机会可别错过啦!

“2025涌动泉城·游泉打卡”活动参与入口

微信搜索小程序「游泉打卡」或通过“济南市文化和旅游局”公众号菜单栏「文旅服务-游泉打卡」进入小程序,完成注册登录后,即可“按图索骥”开启打卡之旅。

十一趣·寻泉!这个假期,和泉水一起“撒欢儿”

打卡方式:小程序展示济南市范围内共100处泉水点位📍到达泉水现场后,打开手机定位功能,点击「打卡」按钮完成打卡,系统自动记录进度。

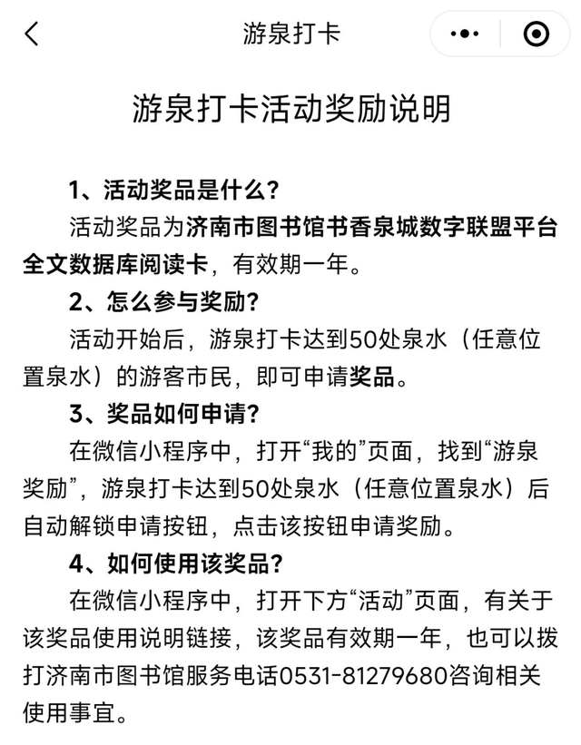
活动奖励:

十一趣·寻泉!这个假期,和泉水一起“撒欢儿”

游泉打卡说明:

十一趣·寻泉!这个假期,和泉水一起“撒欢儿”

与泉共生,沉浸式泉水生活体验游

宝泉灵动,叮咚作响奏响泉城最美旋律,这是济南在向你递出热情的“橄榄枝”!六大类30项沉浸式泉水生活体验游闪亮登场,带你解锁别样玩法。

十一趣·寻泉!这个假期,和泉水一起“撒欢儿”十一趣·寻泉!这个假期,和泉水一起“撒欢儿”十一趣·寻泉!这个假期,和泉水一起“撒欢儿”

(图源:清照泉城·明水古城)

泉水手作,让你亲手打造专属泉水记忆;泉水科普,带你解锁泉水的神秘密码;泉水品鉴,开启一场舌尖上的泉水之旅。

十一趣·寻泉!这个假期,和泉水一起“撒欢儿”十一趣·寻泉!这个假期,和泉水一起“撒欢儿”十一趣·寻泉!这个假期,和泉水一起“撒欢儿”

(摄影:邵凯 2024年8月于芙蓉街武库泉,邵凯 2023年8月于泥淤泉村,陈彦 2025年7月于黑虎泉)

还有亲泉戏水、寻泉探秘、光影泉秀等多种体验方式,让你和泉水全方位亲密接触。新玩法已就位,快一头扎进泉水的欢乐世界,给假期安排个泡在水里的超酷结尾!

畅游泉城,感受千泉之城的魅力

十一假期来到“泉城”济南,奔赴一场别开生面的泉水盛宴!国庆撞上中秋,古风国潮邂逅清泉雅韵,会擦出啥火花?2025天下第一泉风景区国庆中秋游园会马上登场!

十一趣·寻泉!这个假期,和泉水一起“撒欢儿”十一趣·寻泉!这个假期,和泉水一起“撒欢儿”十一趣·寻泉!这个假期,和泉水一起“撒欢儿”

(图源:泉游济南)

依托济南泉水风光与深厚文化,以“泉颂华章”为主题,四大园区联动,开启四大篇章,打造沉浸式游园盛会,给市民游客呈上超精彩的假日文旅大餐!

秋意把泉韵染得透亮,国庆撞上中秋,清照泉城·明水古城放大招啦!全新场景与活动闪亮登场,传统和新潮完美交织。

十一趣·寻泉!这个假期,和泉水一起“撒欢儿”十一趣·寻泉!这个假期,和泉水一起“撒欢儿”十一趣·寻泉!这个假期,和泉水一起“撒欢儿”

(图源:清照泉城·明水古城)

绚烂花火点亮夜空,梦华天街趣味满满,狐仙游园会剧情超赞,还有城墙电影、主题市集与展览。攻略已就位,快约上亲友,共赴这场金秋泉畔之约!

十一趣·寻泉!这个假期,和泉水一起“撒欢儿”十一趣·寻泉!这个假期,和泉水一起“撒欢儿”十一趣·寻泉!这个假期,和泉水一起“撒欢儿”十一趣·寻泉!这个假期,和泉水一起“撒欢儿”

(摄影:王琴 2022年8月于环城公园,陈彦 2025年8月于护城河)

这座“千泉之城”,泉水昼夜欢唱不停。有的似急湍,裹挟着力量奔腾向前;有的如瀑布,带着磅礴气势倾泻而下;还有的像珍珠,温婉晶莹,透亮动人。

十一趣·寻泉!这个假期,和泉水一起“撒欢儿”十一趣·寻泉!这个假期,和泉水一起“撒欢儿”十一趣·寻泉!这个假期,和泉水一起“撒欢儿”

(摄影:李锋 2025年8月于五龙潭)

漫步济南老城,泉边热闹得紧,大爷大妈摇着蒲扇乘凉品茶,孩童们你追我赶嬉笑玩耍,市民们提着水桶络绎不绝前来取水。

十一趣·寻泉!这个假期,和泉水一起“撒欢儿”十一趣·寻泉!这个假期,和泉水一起“撒欢儿”十一趣·寻泉!这个假期,和泉水一起“撒欢儿”十一趣·寻泉!这个假期,和泉水一起“撒欢儿”

(摄影:王琴 2024年3月,李苏瑞 2022年9月,范国强2023年10月于曲水亭街)

这泉水,可是济南的灵魂所在,让整座城市都充满了生机与活力!

十一假期,济南的美景正翘首以盼,在这如诗如画的时节,别错过这场与泉城的浪漫邂逅,赶紧把济南加入行程,来赴一场金秋的绝美之约。

发表评论

醉苍生 Copyright © 2013-2024 醉苍生. All Rights Reserved. 网站地图