春季必备物品有哪些 准备适宜的衣物和鞋子:携带易干的衣物以便路上换洗。衣物选择应根据旅行目的地的气候条件来定。建议穿着轻便、合脚的徒步旅游鞋,以减轻长...
2025-10-10 0 毛毯十大品牌女鞋
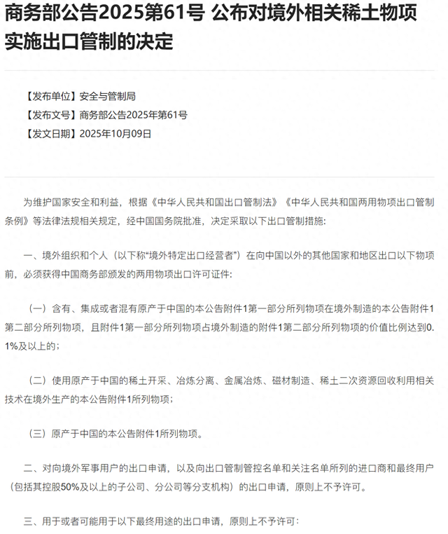
国庆节刚过,商务部就打响稀土收紧的第一枪,特朗普没想到,中方还留了一手。
根据中国商务部于2025年10月9日发布的两条公告,我们可以看得出来,对稀土出口的有关政策,又一次收紧了。
两项公告分别针对稀土境外出口,以及稀土开采加工技术的出口。
第61号公告规定,对境外相关稀土物项实施出口管制,该公告针对含有中国成分的境外稀土相关物项实施出口管制。
管制范围:涵盖使用原产于中国的稀土化合物、混合物或制品(如氧化物、盐类、合金等)加工而成的境外物项,特别是涉及稀土开采、冶炼分离、金属冶炼、磁材制造和稀土二次资源回收利用的活动。
合规要求:境外组织和个人在向中国境内出口此类物项时,必须提供“合规告知书”,证明其不用于军民两用敏感领域;出口经营者需核查最终用户和用途。
然后是第62号公告内容,公布对稀土相关技术实施出口管制的决定。
管制范围:包括稀土开采、冶炼分离、金属冶炼、磁材制造(如钐钴磁体、钕铁硼磁体)和稀土二次资源回收利用等技术;禁止出口用于或有助于境外此类活动的非管制货物、技术或服务。
合规要求:出口方需评估技术扩散风险,获得许可;明知用于敏感活动的技术出口将被视为违规。
实施时间都是自公布之日起生效,公告强调稀土技术的军民两用属性,是国际惯例。
这两条公告相辅相成,共同加强了对稀土全产业链的出口管控,商务部新闻发言人表示,此举是为更好维护国家安全,并非针对特定国家。
值得我们注意的是,目前美国政府已经关门了一个星期,谁也不知道共和党和民主党的争吵什么时候结束,美国政府什么时候能开门。
在美国政府停摆的背景下,联邦机构非必要职能暂停。停摆期间,美国无法快速拨款支持国内稀土矿扩产,或者补贴替代来源,这会加剧对稀土进口的依赖。
在中国收紧稀土出口的背景下,结果将非常惨痛,美国电动车电池、风力涡轮机,以及战斗机和导弹这样的国防装备,供应链可能中断3个月。
就在上个月的时候,美国商务部还发布了最新规定,声称在“实体清单”上的企业,他们的子公司会被自动拉黑,根据不完全统计,至少有3000家中国企业会被牵连制裁。
英国《金融时报》认为,这是为了阻止中国获得用于军事现代化的美国技术。
对此中国商务部已经严正回应称,美方此举性质极其恶劣,中方将采取必要措施,坚决维护中国企业的合法权益。
既然美国已经先下手了,那么我们的稀土出口收紧,也是必须必要的举措。
相关文章
春季必备物品有哪些 准备适宜的衣物和鞋子:携带易干的衣物以便路上换洗。衣物选择应根据旅行目的地的气候条件来定。建议穿着轻便、合脚的徒步旅游鞋,以减轻长...
2025-10-10 0 毛毯十大品牌女鞋
婴儿辅食碗什么牌子好?10大婴儿辅食碗品牌排行榜 婴儿辅食碗十大品牌排行榜:世喜 世喜是北京申创世纪信息技术有限公司旗下的母婴品牌,专注于宝宝断奶期的...
2025-10-10 0 婴幼儿用品十大品牌排行
中国十大品牌被子 中国十大名牌被子 被子大比拼,中国十大名牌来啦! 水星、罗莱、富安娜,这些名字响当当!被芯、床罩、枕芯一网打尽,温暖你的每一个夜晚。...
2025-10-10 0 全国十大被子品牌
日化用品品牌名字大全 立白liby:国内洗涤剂领军品牌,产品涵盖洗衣粉、洗洁精等。Colgate高露洁:口腔护理全球标杆,牙膏与牙刷市场份额领先。CN...
2025-10-10 0 洁厕宝十大品牌
十大品牌电子秤 1、十大最耐用的电子秤品牌分别是香山(SENSSUN)、小米(米家)、奥克斯(AUX)、飞利浦(PHILIPS)、海尔(Haier)、...
2025-10-10 0 人体电子秤十大品牌
腾讯新闻10月4日“每日人物”发出《体验差,雷点多,部分5A景区被年轻人抛弃》文章。原文大家都可以去看一下。文章历数了一些老牌的,以及新晋的5A景区,...
2025-10-10 0
国庆中秋“双节”假期,济南市公园发展服务中心所属9个公园景区筹备一系列丰富多彩的活动,为市民游客打造了一场场兼具趣味与内涵的节日盛宴。如今假期过半,各...
2025-10-10 0
国庆中秋双节假期,旅游市场持续升温。在白云区博泰中京国际广场,一场以“动物王国·神奇动物”为主题的大型马戏表演正持续上演,成为双节期间游玩的一大亮点。...
2025-10-10 0
发表评论