顺义区融媒体中心消息 在牛栏山第一中学校园内,有一处承载着数百年历史的古树群,它们不仅是校园里的自然珍宝,更是历史与文化的见证者。这些古树扎根于明代古...
2025-10-30 0
在遭受多次刑讯逼供之后,33岁的暴钦瑞突发不适,经抢救无效死亡。
暴钦瑞是河北省石家庄市高邑县人,2022年7月涉嫌寻衅滋事被新乐市公安局指定居所监视居住。在一家宾馆被“指居”期间,暴钦瑞受到公安民警的轮番审讯。
新乐宾馆一楼,暴钦瑞等人曾在这里“指居”。南方周末记者 韩谦 摄 本文图片除标注外,均由受访者提供
经最高人民检察院司法鉴定中心鉴定,暴钦瑞生前遭受长时间限制性体位、反复机械性损伤、电击损伤等,其下肢深静脉血栓形成并脱落,进而导致肺动脉血栓栓塞,引起急性呼吸循环功能衰竭。
当年与暴钦瑞一起被“指居”的一共10人,包括他的父亲、叔叔、同村村民等,9人遭受不同程度的刑讯逼供。其中,暴钦瑞的叔叔暴纪涛肋骨骨折构成轻伤。
暴钦瑞、暴纪涛等人涉嫌寻衅滋事被“指居”一案,当时被警方称为“5·25”专案,由石家庄市公安局裕华分局、新乐市公安局联合侦办。暴钦瑞死亡之后,检察机关介入调查,11名涉案警务人员被提起公诉。
2025年9月底,保定市莲池区法院、望都县法院分别作出刑事判决。被判处有期徒刑的11名被告人中,4人被以故意伤害罪和刑讯逼供罪判刑,1人被认定构成故意伤害罪,6人被以刑讯逼供罪判刑。
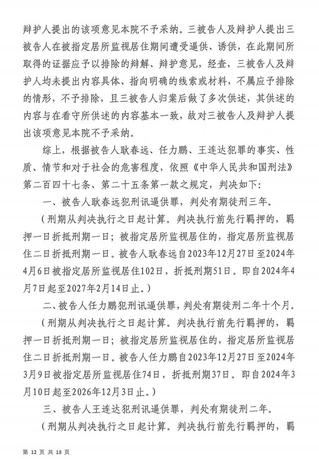
11名被判刑的警务人员包括新乐市公安局的8人:1名事业编制职员、1名辅警,6名警察。量刑最重的是专案组相关负责人张旭光——被判刑16年;裕华公安分局的3名涉案人员均为正式民警,其中刑警大队原副大队长耿春远被判刑3年。
暴钦瑞生前照片。
据一审法院审理查明,涉案被告人对“5·25”专案嫌疑人进行审讯时,实施了殴打、电击、吊铁笼等刑讯逼供手段,使用的工具包括手摇电话机、PVC管、镐柄、铁椅、铁笼等。有被告人还被以侮辱性手段逼取口供。
近日,澎湃新闻了解到,一审判决后,张旭光、耿春远等10名被告人已提出上诉。
暴钦瑞之死:妻子到殡仪馆看到尸体,“全身都是伤”
“我俩是发小,一个村的。”暴钦瑞的妻子暴琳琳说。
10月28日,将年幼的子女送去学校后,暴琳琳接受了澎湃新闻的电话采访。谈起丈夫,她的声音低沉起来,几度哽咽。
暴钦瑞生前是高邑县住建局的工作人员。据暴琳琳回忆,2022年7月7日凌晨4点左右,一群警察来到家中,将暴钦瑞带走。出门前,暴琳琳着急地问丈夫“怎么回事”。“他说没事,让我把孩子照顾好。”暴琳琳没料到,竟是她与丈夫永别的一幕。
暴钦瑞被警察带到了新乐市的新乐宾馆。当日被带到这家宾馆的还有9名涉案人员,包括暴钦瑞的父亲暴继业,叔叔暴记忠、暴纪涛,哥哥暴韶瑞、堂兄弟暴卓瑞以及几位村民。
新乐宾馆。南方周末记者 韩谦 摄
涉案的暴氏众人,都是河北高邑县富村镇南影塔村人。暴记忠是村支书,暴继业在当地经营一家陶瓷厂。涉案10人被警方带走调查,涉嫌的罪名是寻衅滋事。
原来,在2022年初,同村人暴增强向省市公安机关举报暴记忠、暴继业等人“涉黑涉恶”。石家庄市公安局将相关线索交由裕华分局调查核实,后来又指定新乐市公安局管辖。新乐、裕华两地警方抽调民警联合办案——加入“5·25”专案组。
暴记忠、暴继业、暴钦瑞等10人被警方采取的强制措施,是指定居所监视居住。“指居”是监视居住的一种特殊情况,根据刑事诉讼法,“无固定住处的,可以在指定的居所执行。”对于涉嫌危害国家安全犯罪、恐怖活动犯罪,在住处执行可能有碍侦查的,也可以适用“指居”。
暴钦瑞等人被“指居”的场所是新乐宾馆——一栋四层建筑,宾馆一楼的西边通道有一扇大门,里面有数间“指居室”。在“指居”期间,暴钦瑞等人由保安负责看管,不时有民警前来提审,审讯一般在宾馆的房间内进行。
被带进新乐宾馆12天后,2022年7月19日晚,暴钦瑞突发不适,救护车将其送至新乐市医院救治。病历显示,当日22时许,暴钦瑞的心电图呈直线,无意识、无自主呼吸心跳,次日1时许停止抢救。
医院诊断暴钦瑞死于“心跳呼吸骤停”,其原因初步分析为:“室上性心动过速,肺栓塞?主动脉夹层?”
当年7月20日,接到通知的暴琳琳赶到新乐市殡仪馆,见到了已经死亡的丈夫。
暴钦瑞的死亡原因是什么?2023年3月,石家庄市检察院委托山西医科大学司法鉴定中心进行死因鉴定。该中心出具司法鉴定意见书称,暴钦瑞的死因可以排除机械性损伤,“不排除窦房结病变致心电紊乱、心搏骤停而死亡”。
上述鉴定结论,倾向于暴钦瑞死于心脏病。两名鉴定人后来接受询问时证实,对暴钦瑞死因进行鉴定时不知道具体案情,没有考虑是损伤造成的,是在案情不明确、缺乏资料的情况下作出的“不排除性鉴定意见”。
暴钦瑞家属不认可该结论,申请重新鉴定。
2024年4月,最高检司法鉴定中心出具法医病理学鉴定书,认为暴钦瑞的心脏改变不足以导致其死亡,其死因为肺动脉血栓栓塞引起的急性呼吸循环功能衰竭,是由于下肢深静脉血栓形成并脱落导致,这与他生前遭受长期限制性体位、反复机械性损伤、电击损伤等有关。
刑讯逼供:殴打、电击、“开飞机”、吊铁笼
当年被“指居”后,暴钦瑞和他的父亲暴继业,叔叔暴记忠、暴纪涛等10人,在新乐宾馆受到公安民警的轮番审讯。
参与审讯的专案组警员,分别来自新乐市公安局和石家庄市公安局裕华分局。新乐警方带队的是年近四旬的“老警察”张旭光——虽然只是事业编制职员,但他审讯经验丰富;裕华警方带队的,是刑警大队副大队长耿春远。
根据分工,新乐警方负责审讯暴钦瑞、暴韶瑞、暴纪涛等6人;裕华警方负责审讯暴记忠、暴继业等4人。
据后来涉案民警供述,在审讯暴钦瑞等人之前,张旭光安排辅警马帅等人将10把铁质审讯椅运来宾馆,还准备了4部手摇电话机,以及电棍、PVC管、镐柄等工具。
审讯期间,张旭光还让马帅到外面制作了一个铁笼子。据马帅供述,他根据张旭光画的图纸,去废品收购站买了几十根螺纹钢,再到加工厂焊接成一个铁笼——宽七八十厘米、高约一米七,一面开门,底部是一整块钢板,下面有四个轮子。
专案组有多名参加工作不久的年轻民警。据他们后来供述,开始的两三天,张旭光带着他们分别对嫌疑人进行集体审讯,通过“示范”让年轻民警知道如何“上手段”,比如扇耳光,拿烟头烫脚趾,用PVC管、镐把打脚心,以及“开飞机”——将嫌疑人固定在铁椅上,双手反铐至背后,审讯人员从其身后抓住双手向上抬,使其身体呈“飞机”姿势而产生剧烈疼痛。
更令受审人员恐惧的是电击——老式手摇电话机的两根电线分别夹缠在左右手,审讯人员用手摇动电话机产生电流。据多名涉案民警供述,电击嫌疑人时,他们的身体会不由自主地抖动、扭曲,表情痛苦。
后来接受南方周末记者采访时,暴继业曾回忆遭受电击的场景:审讯人员一摇动电话机,他就感觉到电流通过全身,“双手不受控制地颤抖,全身抽搐。”
经过两三天的“示范”审讯后,张旭光对6名专案组民警进行分工:2名民警一组,每组负责审讯2名嫌疑人。
当时被“指居”的10人中,除了高爱立,其他的暴氏9人均称受到刑讯逼供。
后来,保定市莲池区法院审理查明:在新乐宾馆“指居”期间,暴钦瑞等人长期在铁质审讯椅上被限制活动。为了逼取口供,在张旭光的指挥下,涉案民警对多名被害人进行刑讯逼供。在审讯过程中,张旭光及民警邢子超、王子谦、吴玮涛、马林炫使用手摇电话机、PVC管、镐柄等工具,对暴钦瑞多次实施了电击、殴打、吊铁笼等刑讯逼供手段。2022年7月19日晚,暴钦瑞突发不适,经医院抢救无效死亡。
山西医科大学司法鉴定中心的鉴定结论。
法院还查明,涉案警务人员张旭光、邢子超、王子谦、吴玮涛、陈泽平、马帅等人,多次使用手摇电话机电击、殴打、吊铁笼等方式,对暴韶瑞、暴纪涛、暴卓瑞等5名被“指居”者进行刑讯逼供。
遭受刑讯逼供的被害人中,暴纪涛的两根肋骨骨折。他被民警李少华用脚踢踹胸腹部,致其左侧第6、7肋骨骨折,经鉴定属轻伤二级。
当时,在新乐宾馆,另一组的裕华公安分局民警任力鹏、王连达,按照耿春远的要求“加大审讯力度”。
后来,望都县法院审理查明:由耿春远负责审讯的暴记忠、暴继业、暴彦强,长期在铁质审讯椅上被限制活动。为获取暴记忠、暴继业的有罪供述,民警任力鹏、王连达使用扇耳光、用PVC管击打脚底、用手摇电话机电击等手段逼取口供,“同时,被告人任力鹏使用侮辱性手段逼取口供。”
任力鹏使用了什么“侮辱性手段”?法院判决书并未详细载明。而据财新网此前报道,任力鹏曾使用手摇电话机电击暴继业的生殖器,暴继业接受采访时也证实了这点:“他还让我跪在卫生间地上,张开嘴,掏出生殖器对着我的嘴撒尿,还让我舔他的屁眼。”
最高检司法鉴定中心的鉴定意见(部分)
南方周末此前也报道,多名涉案民警供述,张旭光曾让民警电击暴韶瑞的生殖器。
除了在新乐宾馆遭受刑讯逼供,多名被害人还偶尔被拉至宾馆外“上手段”。
据法院审理查明,在“指居”期间,暴继业和他的两个儿子暴韶瑞、暴钦瑞,曾被民警带至宾馆外的一处农家小院。暴韶瑞、暴钦瑞先后被吊铁笼——戴着手铐的双手吊在铁笼顶部,双脚踮着勉强碰到笼底。暴韶瑞还被电击,暴继业则被审讯人员用PVC管连续抽打脚底。
异地侦办:涉案民警曾建“攻守同盟”,两起“案中案”被诉
受审期间遭到殴打、电击、吊铁笼的暴钦瑞,在被“指居”12天后死亡。当时专案组如何“善后”?
参与刑讯逼供的唯一辅警马帅后来供述,暴钦瑞死亡几个小时后,他根据张旭光的安排,把宾馆监控录像设备中的两块硬盘拆下来,后来又把铁椅、铁笼等刑具藏匿起来。
督导“5·25”专案的胡伟——时任石家庄市公安局刑警支队有组织犯罪侦查大队大队长,在事发后赶到新乐宾馆,与张旭光、耿春远召集专案组民警开会。
据胡伟后来供述,对于暴钦瑞死亡一事,他要求办案民警对外保密,解散工作微信群,清理办案记录。
多名涉案民警供称,事发后张旭光要求他们“一条心”,别说出刑讯逼供之事。为应对检察机关调查,张旭光还让他们进行模拟审讯。后来在法庭上,多名涉案民警承认事发后建立“攻守同盟”,以规避责任。
暴钦瑞死亡三天后,仍在宾馆“指居”的暴继业,被警方相关负责人告知其儿子“突发疾病去世”。
一个多月后的2022年9月,暴继业、暴记忠等9人被新乐市公安局取保候审,次年6月被解除取保候审。警方文书载明了解除取保的理由:“发现不应当追究刑事责任”。
涉案工具之一的手摇电话机。
对于暴钦瑞之死,石家庄市检察机关介入了调查。
2023年4月,受石家庄市检察院委托的山西医科大学司法鉴定中心出具鉴定意见。
当年8月,牵涉此案的胡伟升任石家庄市公安局刑警支队副支队长。其他原“专案组”民警也照常上班履职。
暴钦瑞死亡一年后,2023年9月,此案被南方周末披露。据报道,当年11月,经最高人民检察院督办,“5·25”专案组民警涉嫌刑讯逼供一案,由河北省检察院指定保定市检察院异地管辖。
2023年12月,张旭光、邢子超、耿春远等涉案民警被保定市检察院“指居”。
2023年6月,暴继业等人被解除取保。图为警方文书。
2024年4月,由保定市检察院委托的最高检司法鉴定中心出具鉴定结论,认定暴钦瑞的死亡与其生前遭受刑讯逼供有关。此后,张旭光、耿春远等涉案人员被逮捕。
另外,两起“案中案”的侦查也取得进展。石家庄市公安局刑警支队副支长胡伟涉嫌妨害作证罪,由保定的安国市检察院提起公诉;曾控告暴继业等人“涉黑涉恶”的暴增强,由保定市检察院取保后移交石家庄市平山警方,此后被以涉嫌诬告陷害等罪提起公诉。
平山县检察院的起诉书显示,经审查查明,被告人暴增强与同村的暴记忠、暴继业家庭有矛盾,他于2022年初举报暴记忠、暴继业等人涉黑涉恶线索,警方成立“5·25”专案组展开调查。暴增强为达到使暴记忠、暴继业等人受到刑事追究的目的,指使暴继业陶瓷厂的包工头孙某和多名工人作伪证,故意捏造讨薪被打等事实。
平山县检察院认为,应以诬告陷害罪追究暴增强的刑事责任。暴增强被起诉的罪名,还包括非法拘禁、敲诈勒索等。
暴钦瑞等人被刑讯逼供一案由保定市检察机关管辖后,很快进入审查起诉阶段。2024年11月,石家庄市公安局裕华分局的3名民警耿春远、任力鹏、王连达,被保定市望都县检察院提起公诉;2025年5月,石家庄新乐市公安局的张旭光、邢子超、王子谦等8人,由保定市莲池区检察院提起公诉。
石家庄涉案民警被查期间,暴继业等人拒绝相关赔偿,也不愿出具刑事谅解书,还向相关部门反映有涉案人员“漏罪”等问题。
2025年5月,暴继业等此前被“指居”的8人,被石家庄警方以涉嫌寻衅滋事拘留。事实上,此次被警方调查的不止暴继业等8人。该案后来被移送邢台市宁晋县司法机关管辖。
据“暴家案”的相关辩护律师介绍,截至10月底,涉案多人已取保候审,暴继业、暴记忠、暴卓瑞等5人则被批准逮捕,涉嫌的罪名包括寻衅滋事、非法占用农地、非法采矿、故意伤害等。
刑事审判:11名涉案警员被一审判刑,10人已上诉
目前,“暴家案”仍在侦查阶段,刑讯逼供案则一审落槌。
经过公开开庭审理,2025年9月28日,保定市莲池区法院、望都县法院分别对新乐涉案民警、裕华涉案民警作出有罪判决。
保定市莲池区法院的一审判决书(部分)
一审判决书显示,在被“指居”期间,暴氏9人不同程度受到刑讯逼供,其中暴钦瑞死亡,暴纪涛肋骨骨折构成轻伤。对暴钦瑞实施刑讯逼供的张旭光、邢子超等5人被认定犯故意伤害罪,对其他被害人刑讯逼供的,则构成刑讯逼供罪。
望都县法院的一审判决书(部分)
新乐市公安局的8名涉案警员中,张旭光等4人被认定构成故意伤害罪、刑讯逼供罪,其中张旭光被判刑十六年,邢子超、王子谦、吴玮涛均被判刑六年;马林炫被以故意伤害罪判刑五年;李少华、陈泽平犯刑讯逼供罪,分别被判刑二年、一年九个月;马帅犯刑讯逼供罪、侵犯公民个人信息罪,被决定执行有期徒刑二年,并处罚金十万元。
石家庄市公安局裕华分局的3名涉案民警,均被认定构成刑讯逼供罪。其中,耿春远被判刑三年,任力鹏、王连达分别被判刑二年十个月、二年。
近日,参与诉讼的相关律师告诉澎湃新闻,因刑讯逼供被一审判刑的11名被告人中,除马帅外的10人已提出上诉。
大部分涉案民警上诉,这意味着暴钦瑞等人被刑讯逼供一案尚未盖棺定论。
“我就是想要一个公平公正的判决。”谈到案件的进展,暴钦瑞的妻子暴琳琳对澎湃新闻说。
暴钦瑞死亡距今已经三年,其后事还未办理。暴琳琳将自己的微信号昵称变成了“念钦”——她一直称呼丈夫为“钦钦”。丈夫出事后,长期沉浸悲痛中的她患上了重度抑郁症,还饱受头痛折磨,脑海里常浮现丈夫的影子——身材魁梧,面带笑容。
暴钦瑞生前和女儿在一起。
在暴琳琳的记忆中,转业后到县住建局上班的丈夫工作负责,为人仗义,对家人也体贴。下班后,暴钦瑞有时会去市场上买菜,到家后系上围裙下厨房炒菜,暴琳琳最喜欢他做的“大盘鸡”。空闲时,暴钦瑞会陪儿子下五子棋,或者带女儿去逛公园。
有一段时间,读小学二年级的女儿常问“爸爸去哪了”,暴琳琳总是以“爸爸工作忙”来敷衍孩子。作业本上有一道关于“新年愿望”的题目,女儿用铅笔写下一行字:“去看爸爸。爸爸工作很忙。”
暴琳琳告诉澎湃新闻,丈夫已经死亡的残酷事实,她至今不敢告诉年幼的儿子女儿,“我开不了口,能瞒多久就多久。”
暴琳琳提到自己的父亲——在她14岁那一年去世。她说,那种失去父亲的痛苦刻骨铭心,“我不忍心让我的孩子也受这种痛”。
来源:澎湃新闻
相关文章
顺义区融媒体中心消息 在牛栏山第一中学校园内,有一处承载着数百年历史的古树群,它们不仅是校园里的自然珍宝,更是历史与文化的见证者。这些古树扎根于明代古...
2025-10-30 0
跑 5 年步,膝盖先废了?北京有个跑友每天在操场绕 10 圈,结果左腿半月板磨损、右腿跟腱疼到走路打拐!医生一句话戳破真相:“你是不是从来只逆时针跑?...
2025-10-30 0
零下五度,天还没亮,你站在小区门口犹豫:今天到底穿几件?穿多了跑不动,穿少了又怕“冻成狗”。别纠结,2023年12月《运动医学》刚给出答案——只要“三...
2025-10-30 0
10月24日,2025郑州国际旅游城市市长论坛开幕。论坛期间,中国旅游研究院现场发布《中国国际旅游影响力跃升15城》报告,济南成功入选,与重庆、杭州等...
2025-10-30 3
【来源:新华网】原标题:花开四季 “香”约云南|云南德钦:斑斓秋色入画来深秋时节,走进云南省迪庆藏族自治州德钦县,漫山遍野层林尽染,深红、酒红、橙黄、...
2025-10-30 3
来源:视觉中国 2025年10月28日,云南昆明,大观楼菊花绽放。(未经授权,请勿转载)2025年10月28日,云南昆明,大观楼菊花绽放。(未经授权,...
2025-10-30 3
在遭受多次刑讯逼供之后,33岁的暴钦瑞突发不适,经抢救无效死亡。暴钦瑞是河北省石家庄市高邑县人,2022年7月涉嫌寻衅滋事被新乐市公安局指定居所监视居...
2025-10-30 3
发表评论